针对北方钢铁公司冬季排水器电加热易故障结冰的痛点,结合某钢铁公司安全生产需求,亟需通过科技化手段实现排水器运行状态的实时在线监测。我公司研发的无线测温传感器,依托设备状态在线监测系统,实时采集电加热部位温度数据,实现数据存储、趋势查询、报警提示及报表生成等功能。该平台基于自主研发平台开发,具备强大的数据分析能力,可有效监控排水器运行状态,及时发现加热失效隐患,确保燃气管网系统安全可靠运行。
一、网络结构图
我公司的无线测温系统主要有三部分构成:感知层(无线传感器)、网络层(无线接收终端)、应用层(数据服务器及后台);

二、现场监测系统设备
1.无线测温传感器ZWMSA-06
1.1产品外观

1.2产品特点
数据无线发送;
免去人工巡检;
抗干扰性强;
两种供电方式可选;
支持无线自组网;
红外测温(非接触式),安全性高;
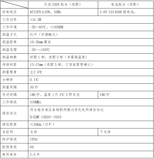
1.3技术参数

1.4产品安装
1.4.1交流220V版本
按照如下示意图组安装传感器主体。

接线电源线:插头插入插座,旋转到插座的筋条(如下图1处)刚刚好插头的槽(如下图2处)对准后,推插头的尾部(如下图3处)听到咔声表示已经对接成功。
安装示意图
安装效果图
1.4.2电池版本:安装完成后,打开传感器主机的上盖,将开关拨到开的状态。
安装示意图
安装效果图
2.网络通讯中继器
2.1产品外观

2.2技术参数

2.3产品安装
安装方式:采用标准 35mm 导轨固定安装,按现场实际情况来安装。
▲ 接线说明


1. 电源输入:AC/DC110~220V;
2. RS485 通讯接口:可单独作为输入、输出、Modbus 通信;
3. 以太网/光纤通信端口:两端口能同时使用(选配);
4. 传感器接收天线(433MHz):用于接收及转发信号;
5. 本产品适用于 35mm 导轨安装。
▲ 配置使用说明
本产品具有 LCD 显示功能,有 3 种显示模式,即运行模式,设置模式,参数查看模式。
按键功能说明:
一、运行模式:上电自动进入运行模式,此时各端口按默认状态进行通讯:
二、设置模式:在运行模式下,长按“OK”键 2s 进入;在此模式下通过“↑” “↓” “←” “→” “ESC” “OK”
键选择相关功能,可选择“按键”或“上位机”模式进行设置。