
变电站在线监测是电力系统安全运行的核心支撑。传统监测依赖人工听辨设备声响,存在经验传承难、无人值守后声音维度缺失、隐患发现滞后三大问题。国家电网规定220kV及以上变电站每周例行巡视,但智能机器人仅能完成视觉、红外检测,声音监测仍需人工。设备故障若未及时察觉,可能引发重大停电或爆炸事故。因此,变电站亟需“听声辨故障”的在线监测技术,填补声音监测盲区,实现设备异常的极早期预警,保障电网稳定运行。
变电站设备声纹监测系统,正是这一趋势下的创新实践。系统通过接触式、非接触式、声成像组件等感知模块,实现电力运行设备的声音采集。采集数据采用有线连接无失真传输至站级存储终端,完成数据汇总和边缘计算。基于声纹残差动态分析算法实现异常识别,通过TDNN分类算法模型精准识别多种缺陷类型,声纹数据可通过标准接口接入智巡系统实现远传。
图片来源于网络
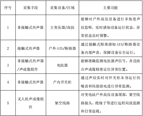
前端感知层: 针对不同设备特点,部署差异化传感器。
主变压器:采用非接触式传声器,除冷却器外三面各布置一个,距变压器器身1-2米
GIS组合电器:采用接触式传感器,直接磁吸固定于隔离开关、闸刀和开关触头连接处
高压断路器:采用非接触式传感器,距断路器器身1-2米
电抗器:采用非接触式传感器与声成像组件组合部署
户内开关柜:每套柜体布置一套非接触式传感器
这些传感器支持7×24小时在线监测,频率响应范围覆盖20Hz-64kHz,无论是可听声还是不可听声,都能精准采集。
数据汇聚层: 边缘计算终端负责对声纹传感器信号进行采集、特征提取及预处理,过滤清洗海量数据,保留主要数据后打包发送至后台服务器。同时进行边缘诊断和通用模型分析,及时发现问题和异常情况。
智能应用层: 后台系统基于深度学习算法,构建监测设备的声纹数据模型。通过对输入音频处理及预测,实时生成健康曲线。针对直流偏磁、局部放电、重过载、短路冲击、冷却器异响、夹件松动等六类缺陷,能够精准识别。结合机器+人工的残差阈值优化学习,实现声纹微小波动异常告警。
变电站设备声纹监测系统还创新性地引入无人机声成像巡检,对变压器顶部、电线杆塔顶部等空中区域进行监测。通过远场波束形成算法,在远距离、非接触情况下采集声源,实现多点异常声源同时显示。优化的麦克风螺旋阵列和定位算法,声源方向定位偏离不高于1°,让各类细微异常无处遁形。
通过对高压变电站全区域的声立体监测网建设,主要涵盖了主变、GIS、断路器、高抗、架空线路、开关柜等及其他重要电力设备,同时全面覆盖变电站各通行区域的声采集,建立一整套变电站声纹监测系统,监测设备三维可视化,实现复杂场景下设备声音维度的深化应用。主要功能如下:
(1)数据采集
通过基于复杂场景多传感融合技术的监测系统,结合宽频广域特征自适应调 节技术实现前端精准安全采集,全面感知变电站各区域的声纹数据,主要涵盖户 外的主变压器、高压 GIS、高抗、断路器等设备声纹采集,同时也包括户内高压 开关柜设备声纹采集,架空线路和重要设备的声成像监测等。所有数据能够实时同步后台。保障声纹数据的 7*24H 远程安全监听,解放人工劳作,提升巡视效率和专业度。主要功能如下:

(2)智能巡检
面向部分场景,如变压器顶部、电线杆塔顶部等需要结合无人机等覆盖空中区域设备监测,通过无人机搭载声成像组件模块,可以实现变电站空间区域的日常巡视工作,为变电站设备声纹数据采集增加了新手段。主要功能如下:
1.架空线设备局放监测。通过无人机搭载声学成像组件,由于不同类型的局部放电具有不同的声波图谱特征。在海量局部放电声音样本数据基础上,通过数据标注和训练,形成局放类型分析算法模型,并不断调优,实现融合 AI 算法和声音监测的设备局放类型分析、推理。从而实现线路绝缘子、接触头等设备的局放检测,并能够实现视频画面的直观显示,让声音看得见。
2.远距离多点监测。采用远场波束形成算法,在远距离、非接触的情况下采集声源采用波束形成法,增强特定位置声音信号,相当于缩短声源距离,最终实现多点异常声源同时显示,适用场景更丰富。
3.高定位精度。依托优化的麦克风螺旋阵列和定位算法,本项目产品具备高精准度的定位算法,独创的 64 麦优化螺旋嵌套阵列声源方向定位偏离不高于 1°,能够实现更好的定位精度和异常监测效果,让各类细微异常无处遁形。
4.覆盖可听声和不可听声的宽频同时显示。相比人耳只能听到20Hz-20KHz 范围的声音且在高背景噪声环境下无法有效分辨高频异常声源,本项目产品可探测 1kHz-64KHz 范围的声音,有效探测局部放电等高频声源,并通过算法优化降低环境中无关噪声干扰,实现可听声和不可听声等宽频声源的监测。
图片来源于网络
(3)三维可视化
打造设备模型三维精细化建模,对变电站内监测设备进行精细化三维建模。支持根据设备模型在计算机世界 1:1 还原供电系统设备信息,以三维形式呈现变电站设备模型信息,真实反映设备状态及其周围传感器部署。将变电站内设备实时运行数据与三维模型融合,呈现设备运行信息、声纹监测数据等实时信息。支持设备的三维数据综合信息查看功能,包括设备位置、设备运行状态等信息的展示功能。依托三维建模和虚拟现实技术,实现远程数字巡检和数据立体呈现。直 观便捷进行全局掌控,提高管理效率和信息决策精准度。
(4)数据分析
基于深度学习算法,构建监测设备的声纹数据模型。通过对输入音频处理及预测,能够实时生成健康曲线。针对直流偏磁、局部放电等六类缺陷能够精准识别,结合机器+人工的残差阈值优化学习及自定义设计,实现声纹微小波动异常告警。
图片来源于网络
(5)第三方标准接入
变电站设备声纹监测系统支持私有化部署,支持单点登录、主动调用和适配主流私有协议,可以灵活接入变电站智能巡视系统,支持将关键声纹监测数据、异常缺陷数据等上传至变电站智能巡视系统。具体标准接口数据如下表:


当声纹在线监测系统全面部署,其价值远超技术本身。一是运维效率跃升:7×24小时在线监测,无需人工现场听声,巡视效率提升40%以上,将经验型工作变为可量化数据。二是故障识别精准化:基于深度学习算法,在国网安徽覆盖13个变电站、33套设备,识别准确率达92.7%,数据统一接入省级中心,实现远程无人巡视。三是理念变革:声纹监测比传统手段更早发现早期故障,将事故消灭在萌芽状态,真正实现从“被动抢修”到“主动预警”的跨越。当每台设备的声音被实时监听、每处异常被提前预警,变电站在线监测便完成了从“听得见”到“听得懂”的升华。
文中图片来源于网络如有侵权请联系删除
地址:中国浙江省杭州市拱墅区祥园路30号
邮箱:376418649@qq.com