1. 项目背景
风机是电力、冶金、化工、矿山等行业的核心辅机设备,主要包括送风机、引风机、一次风机、排风机等。据统计,风机故障引起的非计划停机在工厂设备故障中占比较高,其中振动异常和喘振是最主要的故障类型。
图片来源于网络
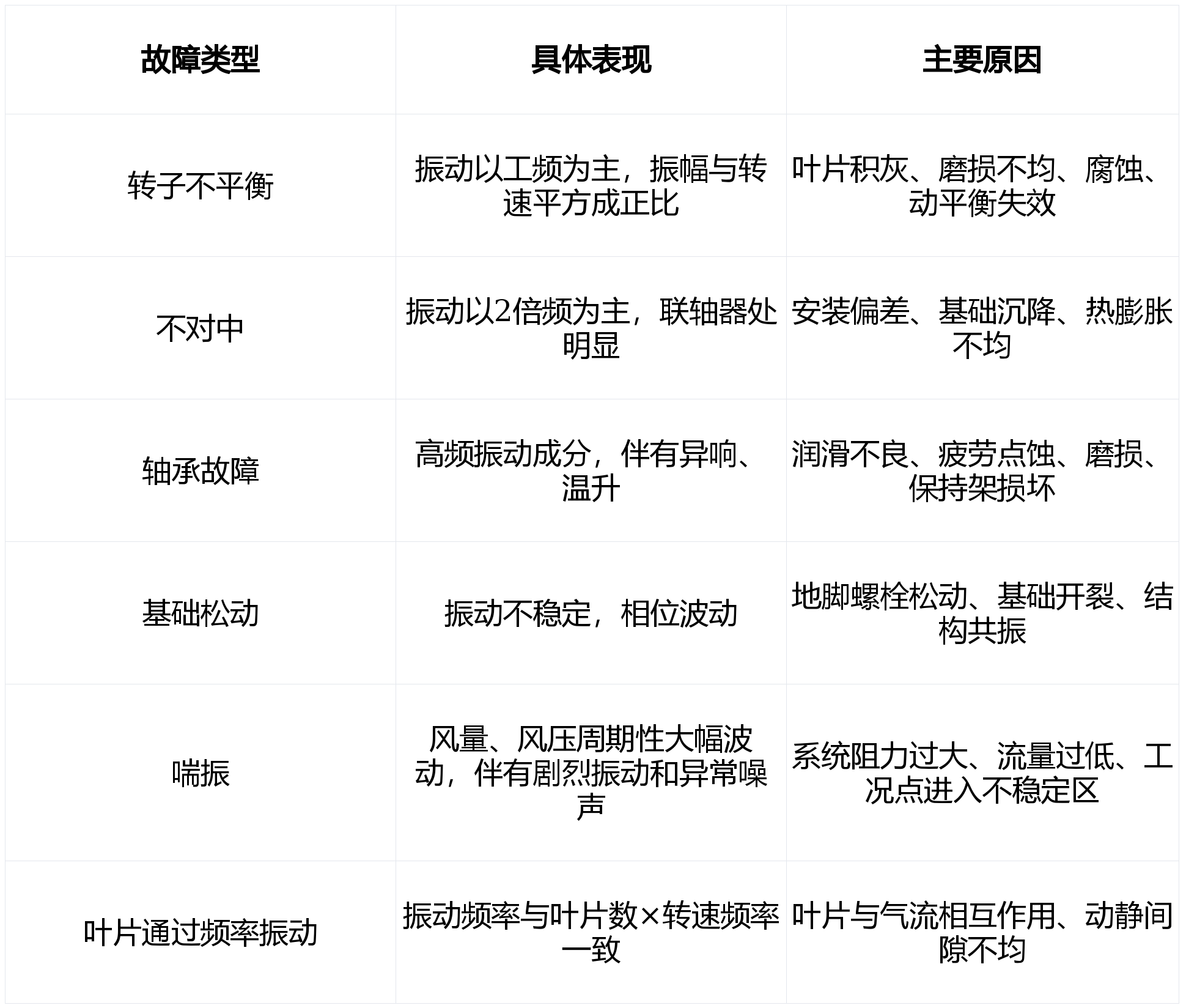
风机主要故障类型及原因:

风机故障的危害:
振动超标导致轴承损坏、叶轮破裂,甚至设备报废
喘振可造成叶片断裂、管道爆裂、设备损坏
引风机故障可能导致炉膛负压波动,影响燃烧稳定
非计划停运造成生产中断,经济损失巨大
因此,对风机进行实时在线监测,早期发现振动异常和喘振征兆,对保障设备安全、稳定运行具有重要意义。
2. 系统简介
风机振动与喘振在线监测系统通过ZWMSA-25C三轴温振传感器及其他工艺参数传感器,获取风机的运行状态信息,实现数据采集、频谱分析、趋势预警、喘振识别等功能。

ZWMSA-25C三轴温振传感器特点:
三轴测量:同时监测X、Y、Z三个方向的加速度、速度、位移
温度监测:内置温度传感器,量程-40℃~85℃,精度±0.5℃
基频提取:自动计算各轴频谱最强频率及幅值,便于故障诊断
倾斜监测:输出重力分量,可判断传感器安装状态(是否掉落)
高防护等级:IP67,表面耐腐蚀,适应恶劣工业环境
防爆认证:ExiaⅡBT4,适用于防爆场所
RS485通讯:Modbus RTU协议,便于系统集成
监测系统可实现如下目标:
弥补人工巡检的不足,减小人工维护成本
早期发现振动异常,识别不平衡、不对中、轴承故障
实时监测风机工况点,预警喘振风险
精确定位故障类型,指导检修决策
实现24小时不间断在线监测,数据越限即报警
3.现场监测系统设备
3.1 振动频谱分析与故障诊断系统(基于ZWMSA-25C)
振动频谱分析是风机故障诊断的核心技术。不同类型的故障在频谱图上呈现不同的特征频率成分。本方案采用ZWMSA-25C三轴温振传感器,实时采集三轴振动数据,通过软件进行频谱分析,识别不平衡、不对中、轴承故障、松动等典型故障。

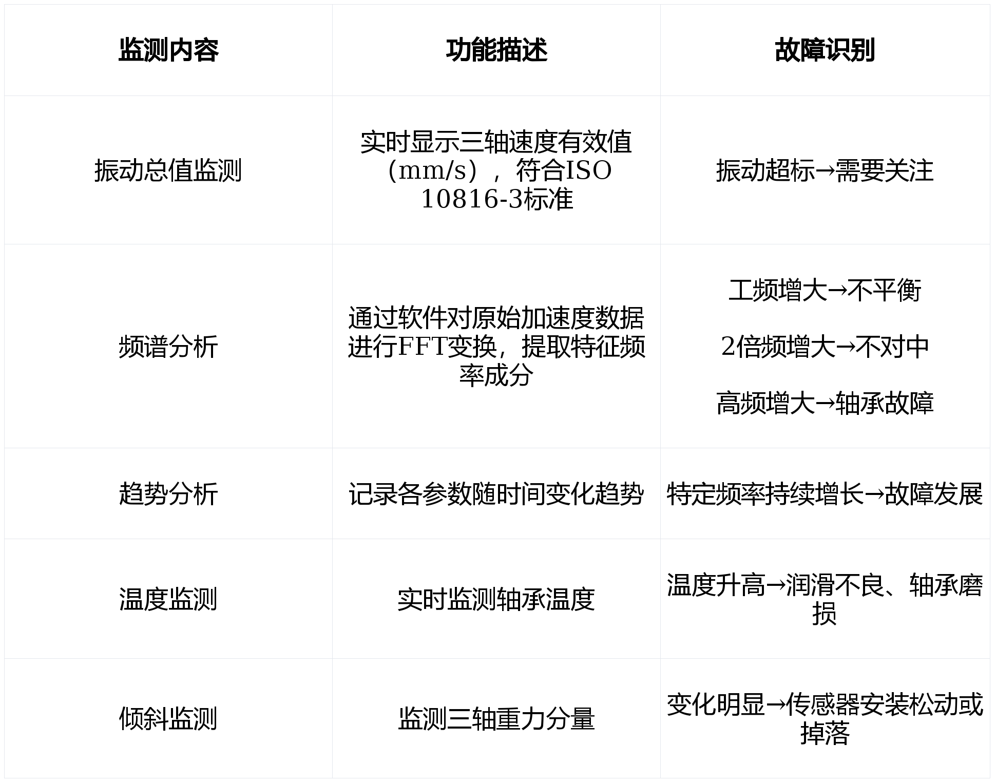
3.1.1监测功能

3.2 喘振预警与动态性能监测系统
喘振是风机最危险的故障之一,表现为风量、风压周期性大幅波动,伴有剧烈振动和异常噪声。喘振发生时,风机工况点进入不稳定区,可能造成叶片断裂、设备损坏。本方案通过监测风机进出口压力、流量、振动等参数,结合风机性能曲线,实时计算工况点位置,建立喘振预警模型。

3.2.1主要设备及参数

3.2.2 监测功能

3.3多参数融合监测系统
风机故障往往是多种因素共同作用的结果,单一参数监测难以全面评估健康状态。多参数融合监测系统整合ZWMSA-25C的三轴振动、温度数据,结合工艺参数(压力、流量、电流),利用综合分析模型,实现从“单一参数报警”到“多参数融合诊断”的跨越。
3.3.1 系统组成

3.3.2监测功能
